首页
关于我们
股东介绍
公司公告
公司简介
企业文化
公司荣誉
组织架构
公司动态
信息公示
联系我们
分支机构
企业文化
企业文化
企业视频
企业宣传
研究资讯
资讯中心
研究报告
策略报告
客服中心
交易者适当性
期货开户
开户指南
软件下载
资金存取
结算查询
交易公告
交易指南
仿真交易
交易日历
常见问题
意见投诉
投教学苑
交易规则
品种介绍
风险揭示
投资者教育
期货法规
反洗钱专栏
法治宣传
业务一览
经纪业务
交易咨询
人才招聘
您的位置:
首页
>
投教学苑
>
法治宣传
>
详细内容
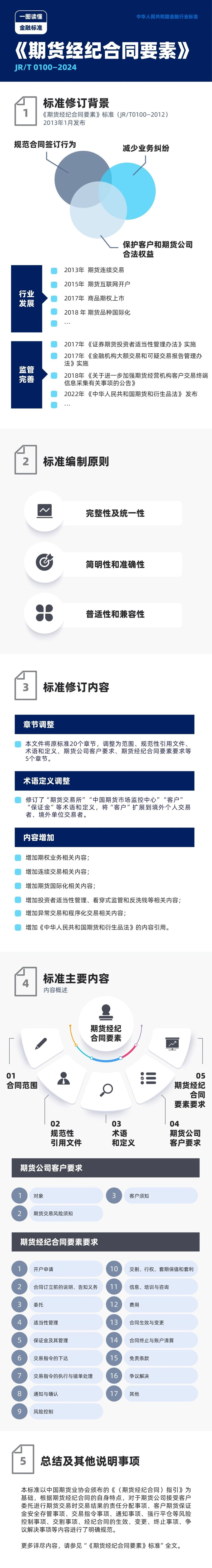
一图读懂《期货经纪合同要素》
来源:资本市场标准网
发布时间:2025-09-25 10:21:14
浏览次数:
次
【字体:
小
大
】
分享到:
【打印正文】
全文检索
QQ
咨询
期货开户
期货开户APP
APP下载
佛山金控期货
博易APP
关注我们
佛山金控期货
公众号
返回顶部
×
用户登录
登 录
账号密码登录
成功登录后,
关闭浏览器前
24小时内
7天内
一个月内
始终
保持登录状态
忘记密码?
还没有账号?
立即注册
用户登录
还没有账号?
立即注册